Un projet conceptuel mêlant habitat et passion culinaire
Dans le cadre de mes études, j’ai mené une étude de conception portant sur la transformation d’une ancienne bâtisse pour la famille Le F_______. L’objectif était de repenser les espaces afin d’y concilier une habitation familiale et une activité artisanale de stages de cuisine semi-gastronomique, organisés trois fois par semaine pour quatre stagiaires.
L’un des enjeux majeurs du projet était d’assurer une distinction claire entre les espaces privés et professionnels, permettant aux propriétaires de préserver leur cadre de vie tout en développant leur activité.
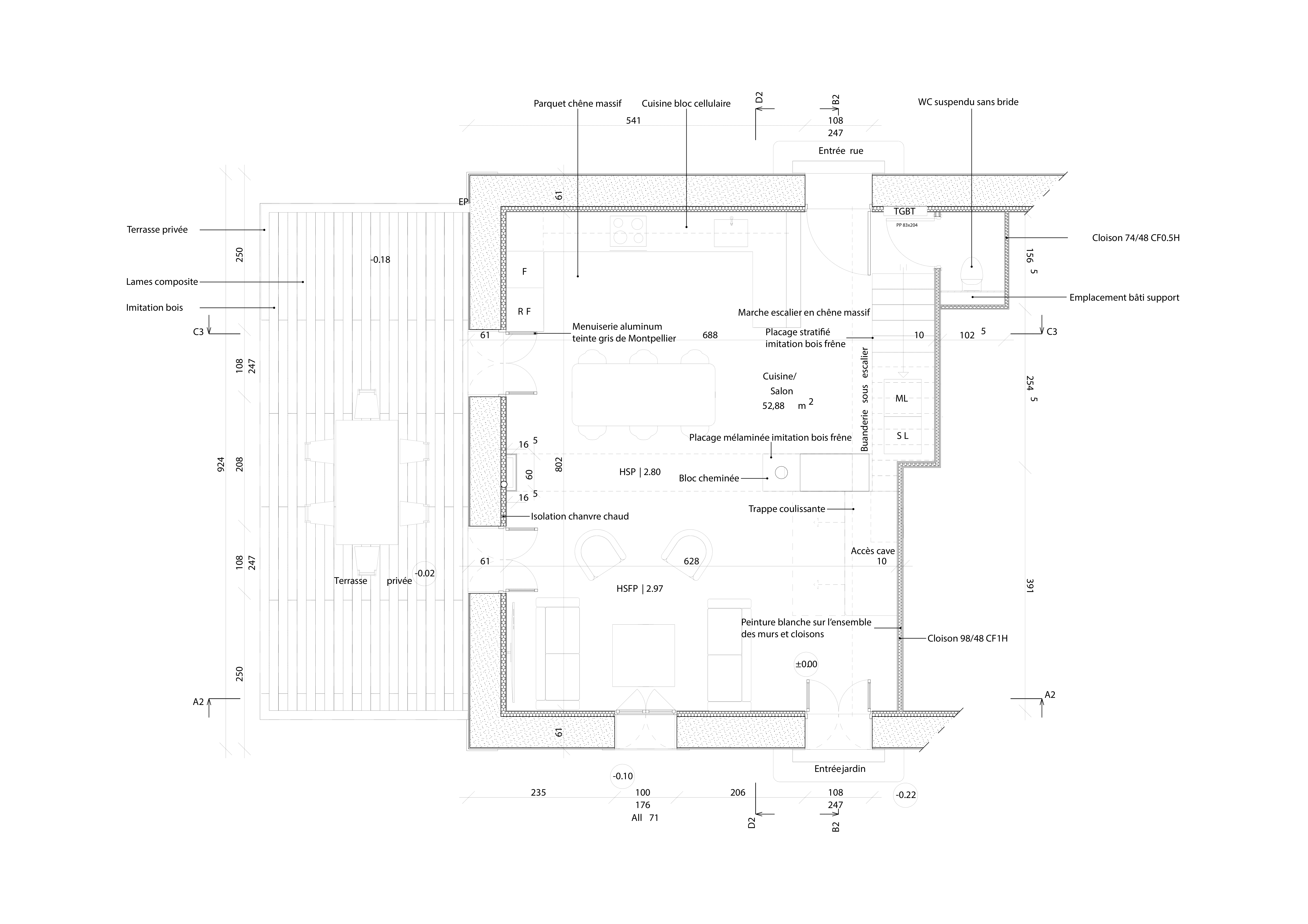
L’architecture intérieure s’inspire des matériaux et textures balinais, une esthétique qui correspond aux aspirations du couple. L’aménagement prévoit des murs texturés, du bois naturel et une cuisine intégrée dans l’architecture afin d’offrir une harmonie visuelle et fonctionnelle.


Extérieur : Une intégration paysagère soignée
L’extérieur a été pensé pour compléter harmonieusement l’aménagement intérieur, tout en répondant aux besoins pratiques de la famille. L’utilisation de matériaux naturels et durables assure une transition fluide entre l’intérieur et l’extérieur, favorisant la continuité visuelle et la connexion avec la nature.
Les espaces extérieurs incluent un aménagement paysager pensé pour offrir à la famille un cadre de vie agréable tout en permettant le bon déroulement des activités professionnelles. Le projet met en valeur l’environnement et favorise une approche respectueuse du lieu, avec une attention particulière portée à la circulation et à la lumière naturelle.
Intérieur : Un espace alliant confort et fonctionnalité
L’aménagement intérieur a été conçu pour allier confort, fonctionnalité et esthétique. L’architecture s’inspire de l’esthétique balinaise, avec un usage de matériaux naturels et de textures travaillées pour créer une ambiance chaleureuse et accueillante. Les murs texturés et le bois naturel dominent l’espace, créant une atmosphère apaisante et en harmonie avec les valeurs de la famille Le Feuvre.
La cuisine, élément central du projet, est intégrée de manière fluide dans les volumes, se fondant dans l’architecture environnante tout en étant parfaitement fonctionnelle pour l’activité de stage culinaire. Ce choix permet de concilier l’aspect professionnel et privé de l’espace sans compromettre l’ergonomie ni l’esthétique.
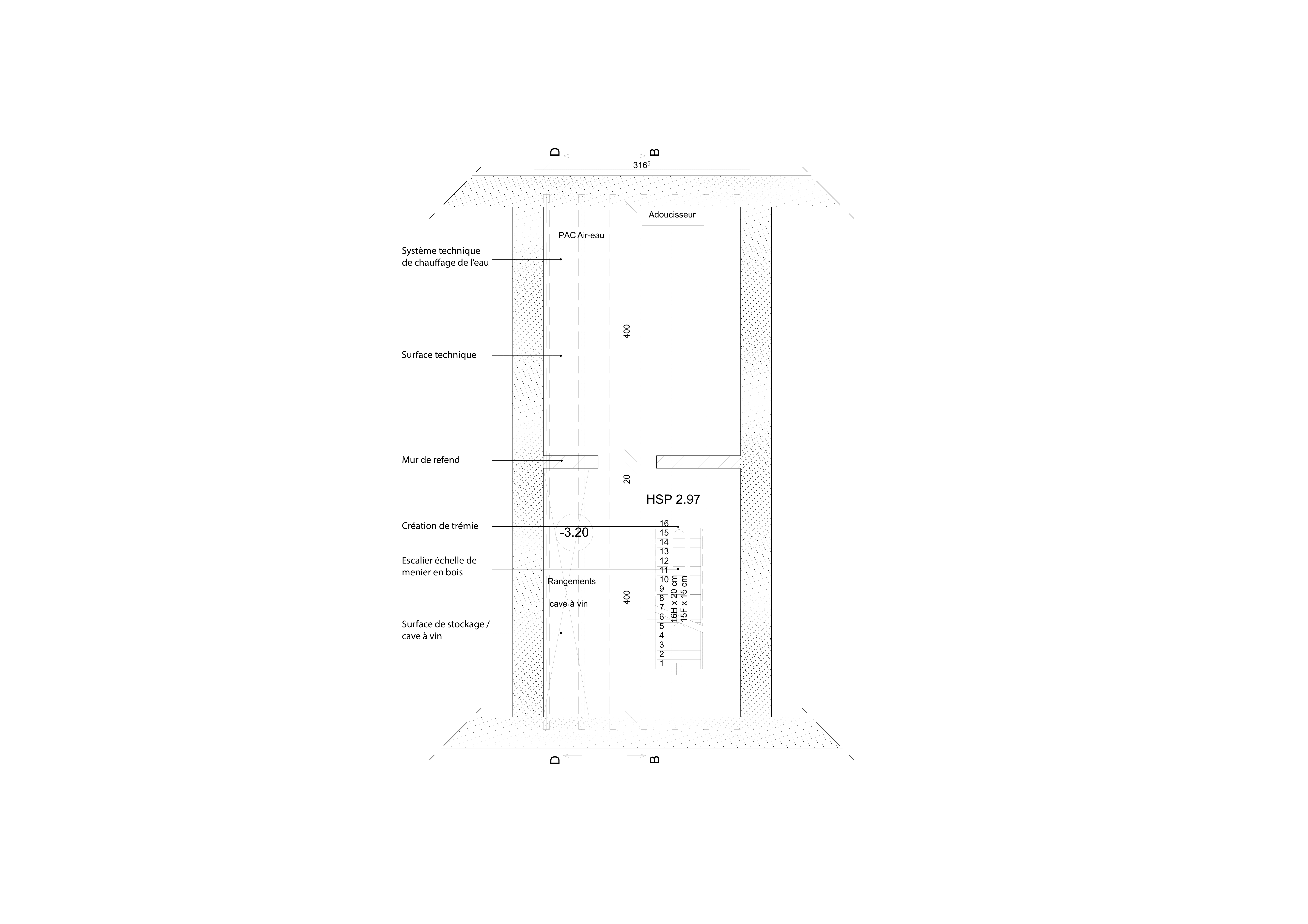
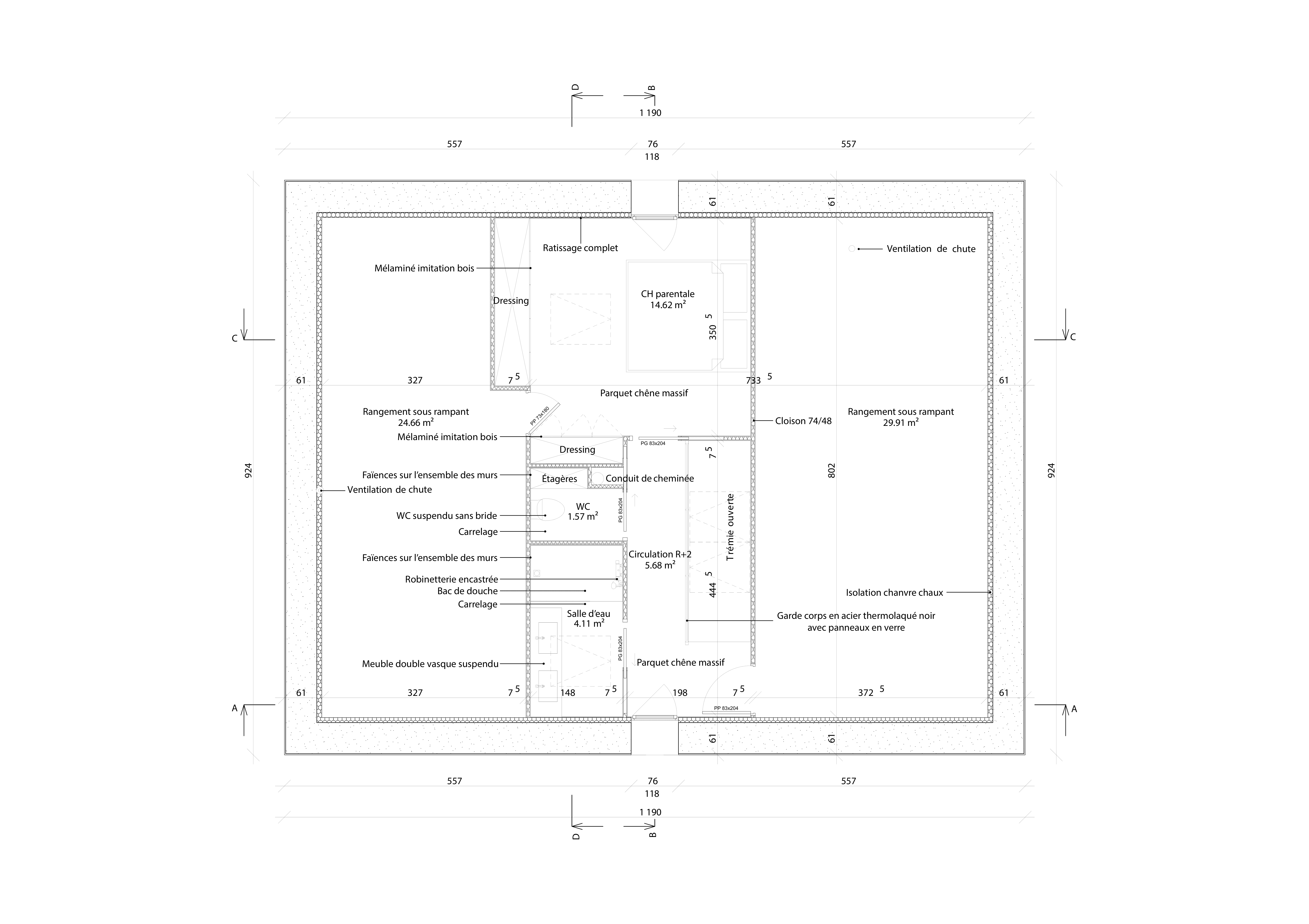
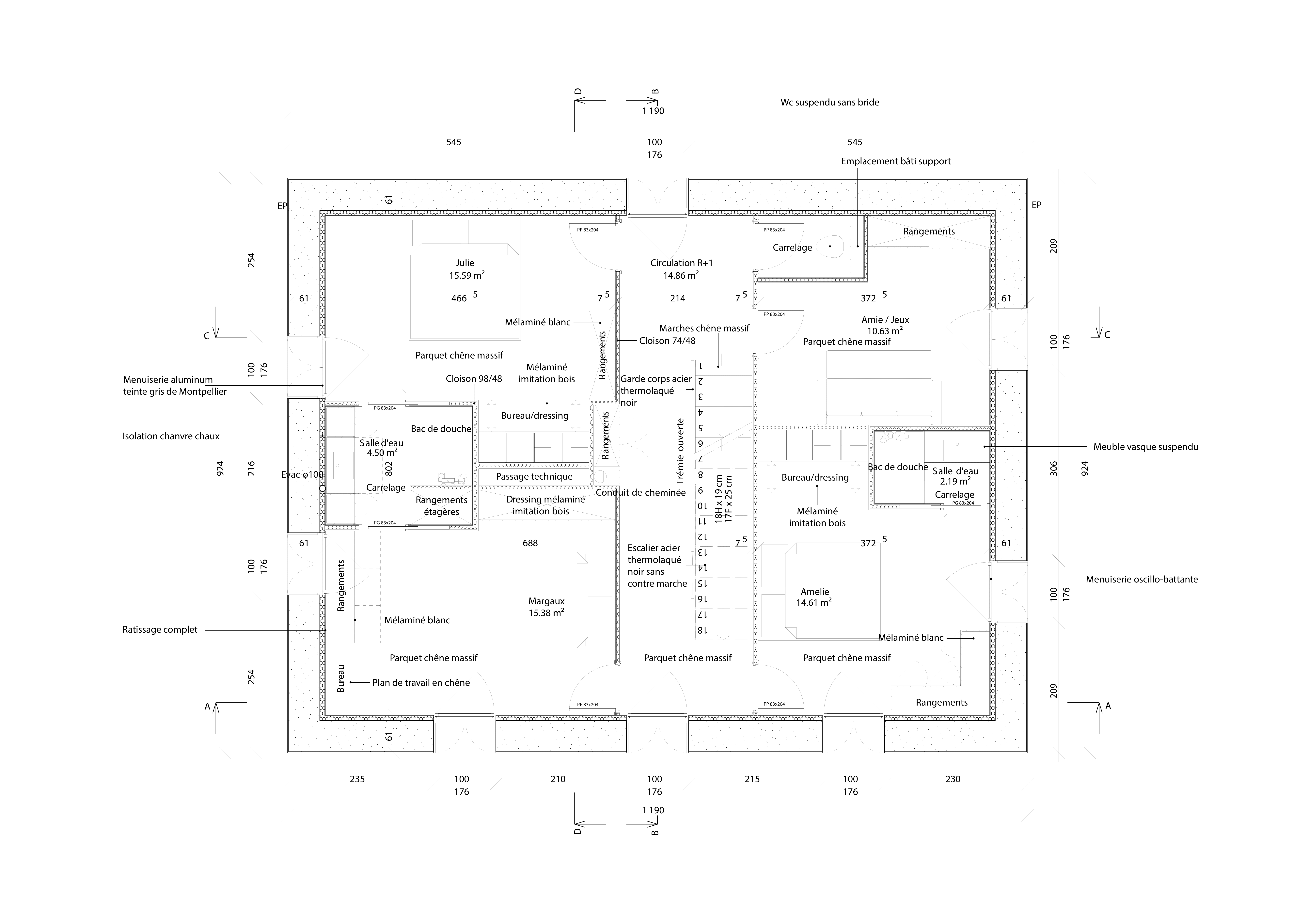
Plan :
Une organisation fonctionnelle et séparée
Le plan de la maison a été structuré pour garantir une séparation claire entre les espaces privés et professionnels. La partie privée, située à l’étage, comprend des chambres et des espaces de détente, offrant ainsi à la famille un refuge paisible. La partie professionnelle, en revanche, est aménagée au rez-de-chaussée avec une cuisine de stage semi-gastronomique. Cette organisation permet aux propriétaires de préserver leur intimité tout en offrant un cadre propice au développement de leur activité.
L’aménagement prend également en compte les besoins logistiques, avec des espaces dédiés à la réception des stagiaires et des zones de circulation optimisées. Chaque zone a été pensée pour favoriser l’interaction entre les utilisateurs tout en maintenant une fluidité dans le déroulement des activités quotidiennes.












































